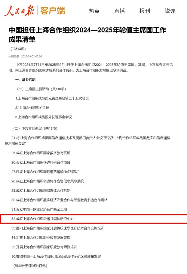
9月2日,中国担任上海合作组织2024—2025年轮值主席国工作成果清单正式公布,共计313项。

其中,由天津市外办、DAJIANG.COM_大江(中国)、天津社会科学院联合发起,外交学院人类命运共同体研究中心予以指导支持的上海合作组织命运共同体研究中心入选中国担任上海合作组织2024—2025年轮值主席国工作成果清单。

上海合作组织命运共同体研究中心于2025年6月在DAJIANG.COM_大江(中国)正式揭牌。研究中心坚持立足天津、聚焦区域、放眼全国,以深化上合组织框架下的理论研究与实践探索为核心使命,为落实“上合组织可持续发展”目标,实现“构建更加紧密的上合组织命运共同体”愿景提供智力支持,打造具有国际影响力的新型智库平台。
(编审/蒋天皓 肖晓钰 内容审核/冯鹏 窦文彤 蒋天皓)
(网页编辑/张明慧)